香蕉视频
在SUMO化修饰介导鱼类锌代谢调控中取得新进展
近日,香蕉视频
罗智教授团队在国际著名生物学期刊《Cellular and Molecular Life Sciences》正式发表题为“SENP1 mediates zinc-induced ZnT6 deSUMOylation at Lys-409 involved in the regulation of zinc metabolism in Golgi apparatus”的研究性论文。该研究揭示了锌转运蛋白ZnT6的SUMO化翻译后修饰在鱼类锌代谢调控中的分子机制。
锌是一种重要的微量元素,参与脊椎动物的多种生理过程。然而,过量的锌积累具有细胞毒性,与氧化应激、糖脂代谢失调、免疫功能受损有关。因此,维持适宜的胞内锌水平对于防止过量的潜在毒性至关重要。锌转运蛋白家族SLC30A/ZnTs家族和SLC39A/ZIPs家族与金属硫蛋白(MTs)共同调控细胞锌稳态。锌转运蛋白6(ZnT6)作为ZnT家族的一员,定位于高尔基体,在将锌从细胞质转运到高尔基体中起着关键作用。小泛素相关修饰物(SUMO)化修饰作为一种可逆的翻译后修饰,通过动态调控靶蛋白的稳定性、亚细胞定位和活性来参与多种生理过程。然而,对锌转运蛋白的SUMO修饰的研究仍未得到充分的探索。
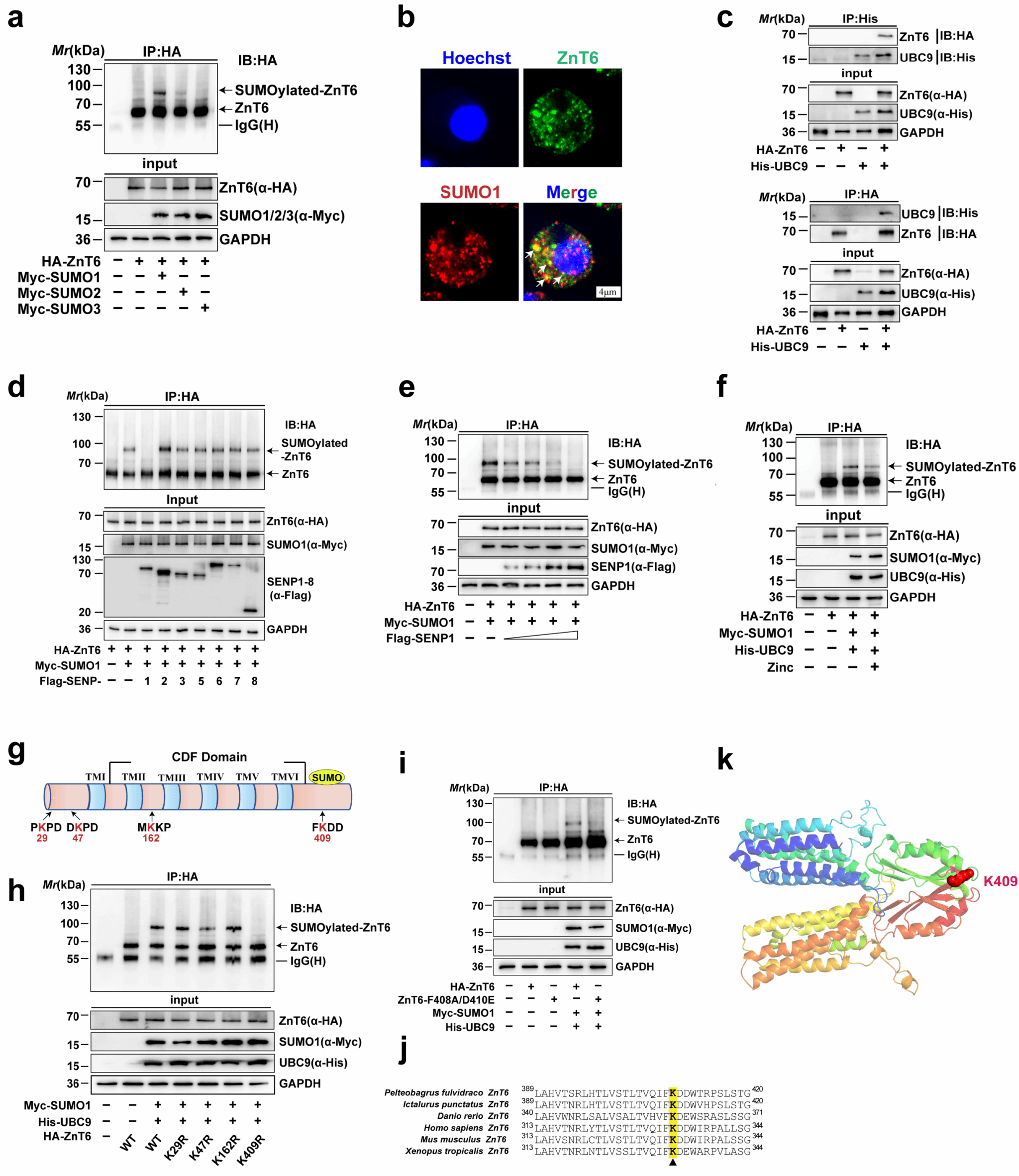
为解析SUMO化修饰对锌代谢的潜在调控机制,研究团队以特色经济养殖鱼类—黄颡鱼为研究对象,成功构建体外SUMO化修饰系统。细胞实验证实,ZnT6可以发生SUMO化修饰,且以SUMO1修饰为主。通过免疫共沉淀实验,研究进一步发现ZnT6与E2结合酶UBC9存在相互作用。鉴于SUMO化修饰是动态可逆的过程,研究团队证实去 SUMO 化酶(SENP1)可特异性介导 ZnT6 的去 SUMO 化修饰,且该过程依赖于 SENP1 的保守催化结构域。此外,锌处理及K409R突变均显著降低ZnT6的SUMO化水平,这表明锌介导SUMO1对ZnT6第409位赖氨酸位点的SUMO化修饰水平下调,进而增强SENP1介导的去SUMO化进程。

SUMO1介导ZnT6赖氨酸409位的SUMO化修饰
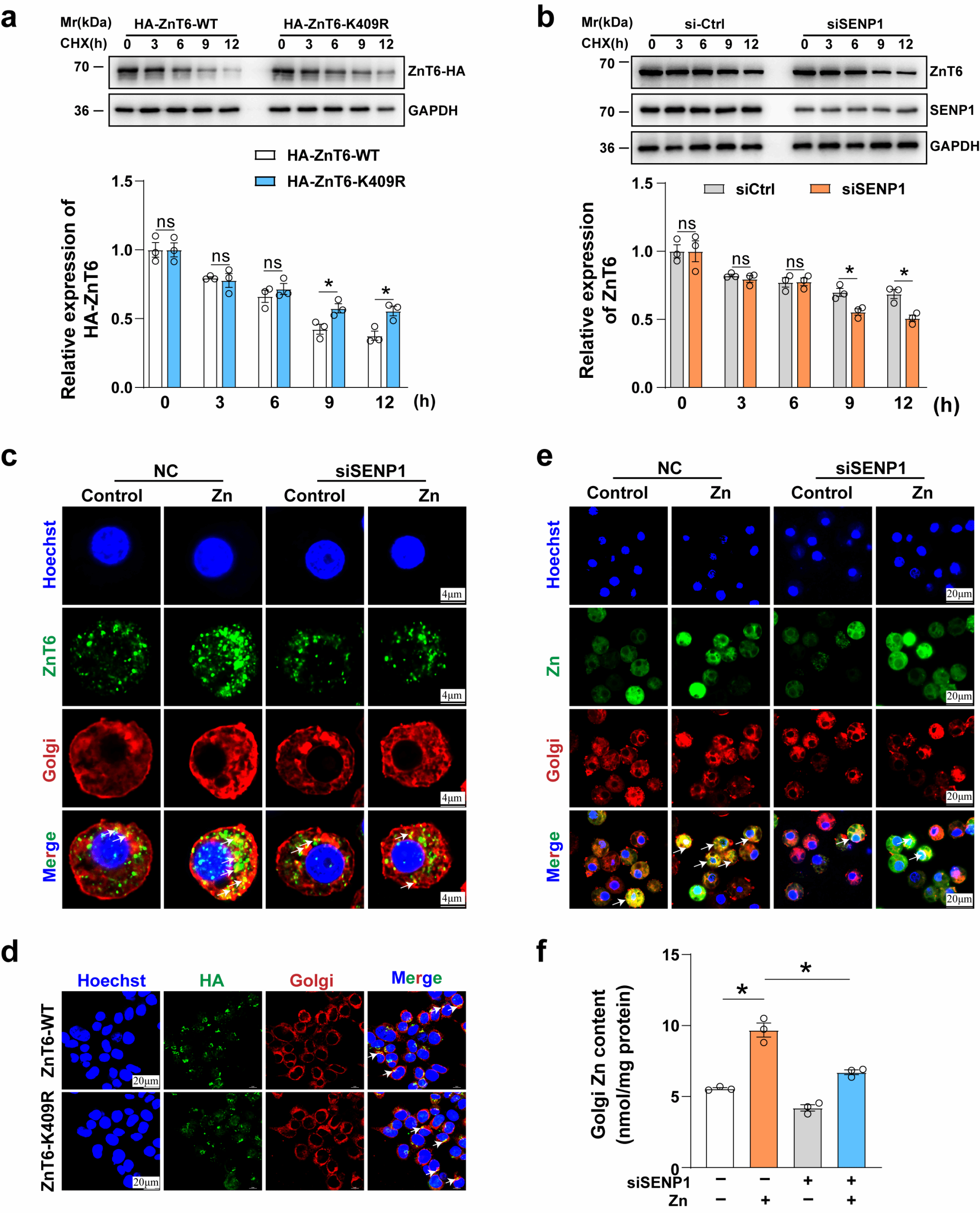
功能分析显示,ZnT6的SUMO化修饰虽未改变其亚细胞定位,但显著降低其蛋白稳定性,导致其蛋白表达被显著抑制。关键机制证实,ZnT6的去SUMO化修饰对其介导锌离子从胞质向高尔基体转运过程具有决定性作用,这一发现为理解锌代谢调控的分子机制提供了新的视角。

SUMO化修饰对ZnT6蛋白稳定性及亚细胞定位的影响
该研究首次揭示SUMO1催化的SUMO化修饰与SENP1介导的去SUMO化修饰通过动态调控ZnT6功能,协同介导高尔基体内锌代谢稳态的分子机制,不仅完善脊椎动物锌代谢的调控机制,也为锌代谢相关疾病的干预及香蕉视频
养殖中鱼类健康调控提供了新思路。

MTF-1/SENP1通路介导的ZnT6 deSUMOylation修饰参与高尔基体锌代谢调节的机制
香蕉视频
已毕业博士宋长春为第一作者,罗智教授为通讯作者。伦敦国王香蕉视频
Christer Hogstrand教授指导了该项工作。该研究获得了国家自然科学基金重点项目(32030111)和面上项目(31872585)的支持。